Robot progress map
When we were younger, we watched movies that imagined a future filled with humanoid robots, or a 2025 where robots were everywhere. Some believed it, some didn't. Today, its 2025, and the robot race has started all over the world, every country with outstanding progresses in AI, machine learning, and technology. Thus before i felt any more left out, I started a humanoid robot project.
What I Do
A robotics team typically consists of several members, each responsible for different roles and requirements within a project. When I began this project, I was the only student at my school interested in robotics. Rather than seeing that as a setback, I viewed it as a challenge to take on every role myself and learn each skill I needed along the way.
I currently serve as the mechanical engineer, electrical engineer, and programmer for my robot. My work is organized into these three categories, described below.


CAD




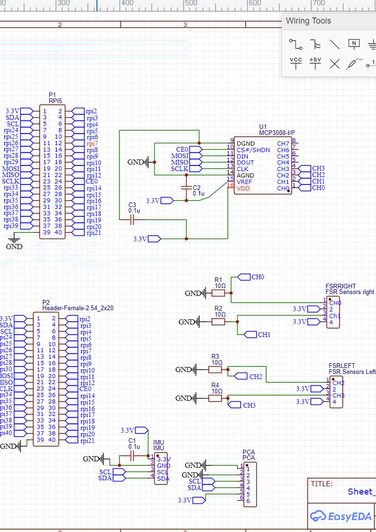
Circuits
Computer Programming
Contact
swayamrathod@sway.bet
(404) 910-6857